为提升大学生对资源国情的科学认知,鼓励大学生树立人与自然和谐共生的绿色发展理念,4月8日,由中国自然资源学会主办,中国自然资源学会教育工作委员会、内蒙古财经大学资源与环境经济学院、南京大学地理与海洋科学学院、国地科技、内蒙古自然资源学会承办,内蒙古自然博物馆、内蒙古师范大学地理科学学院、自然资源部碳中和与国土空间优化重点实验室、《干旱区资源与环境》编辑部协办的“国地杯”第四届全国大学生自然资源科技作品大赛在内蒙古呼和浩特落下帷幕。


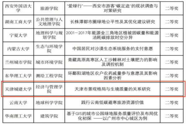
本届大赛以“践行两山理论·助力双碳目标”为主题,呼应了国家生态文明建设的战略要求,传播了资源国情及人与自然和谐共生的绿色发展理念,促进了广大青年参与自然资源科技事业的积极性与创造性。自2022年6月大赛1号通知发布起,得到了全国各地高校的积极响应。共收到有效作品181份。经过专家组层层遴选,最终65项作品晋级决赛,另有38项作品获评优秀作品奖。经过激烈的比拼,由我院土地资源管理专业张贞老师指导、“天颖队”成员梁水益、程长芸、李蔚、向莉、李有云,代表作品《天津市景观格局与生境质量的关系研究》荣获二等奖。


党的二十大明确,推进美丽中国建设,坚持山水林田湖草沙一体化保护和系统治理,统筹产业结构调整、污染治理、生态保护、应对气候变化,协同推进降碳、减污、扩绿、增长,推进生态优先、节约集约、绿色低碳发展。大赛致力于调动大学生参与自然资源科技事业的积极性与创造性,提高资源相关专业大学生对资源问题的分析与实践能力,促进不同院校、不同专业方向大学生之间的学术交流,增强大学生的理论学习、科学研究和团队协作等综合能力,助力资源科技人才培养。
我院一直致力于培养专业基础扎实、具有创新精神和实践能力的专业型人才,本次比赛也充分体现了我院学子参与专业学科竞赛的热情。今后,学院将继续推进专业学科的综合化发展,培养学生的创新能力和服务意识。同时持续为学生参加各类专业比赛提供专业支持,营造浓厚的专业学习氛围。