为提升学院就业指导工作的实效性,指导学生做好职前准备,增强求职竞争力,为同学们提供一个锻炼、学习、交流的平台。我院“经心职引”就业坊推出“服务学生,助力就业”系列活动——“优从‘简’出,与就业相拥”简历设计大赛。大赛经过了报名参加、投递简历、线上评比等环节,最终线下答辩环节于2023年4月1日在行健楼C406举行。此次活动邀请了我院学生会主席团成员和就业坊相关负责人担任评委。




参赛选手从简历排版、内容、设计、构思以及对简历的理解等几个方面对个人作品进行阐述说明。经过评委们的认真评选,结合线上,线下两部分成绩,最终选出一等奖1名,二等奖2名,三等奖3名,优秀奖4名。




百年风华,奋斗有我,优从“简”出,与就业相拥。本次简历设计大赛为同学们在简历制作、设计等方面提供了一个广阔的交流平台,锻炼了学生的自我表达能力,增进了学生的就业意识,为同学们走出校门、走向求职积累了宝贵的经验。
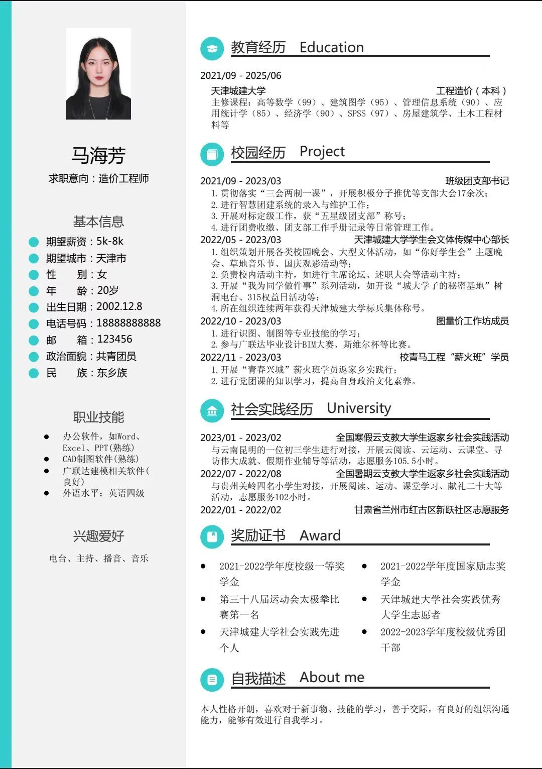
以下是获奖作品展示:
一等奖
20工程管理1班 蓝昕彤

二等奖
21造价2班 马海芳

21造价2班 白宏艳

三等奖
20造价2班 孙蕊

20房产1班 师兆安

21投资1班 闫昊杰
